金诺法谈|全面注册制下各板块上市条件比较
2023-02-15145362023年2月1日,中国证券监督管理委员会(以下简称“中国证监会”)就《首次公开发行股票注册管理办法(征求意见稿)》(以下简称“首发办法征求意见稿”)向社会公开征求意见,上海证券交易所(以下简称“上交所”)、深圳证券交易所(以下简称“深交所”)、北京证券交易所(以下简称“北交所”)等交易所随后分别发布了全面注册制配套业务规则公开征求意见稿(与首发办法征求意见稿以下合称“征求意见稿”)。
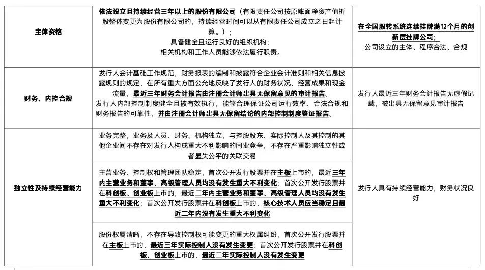
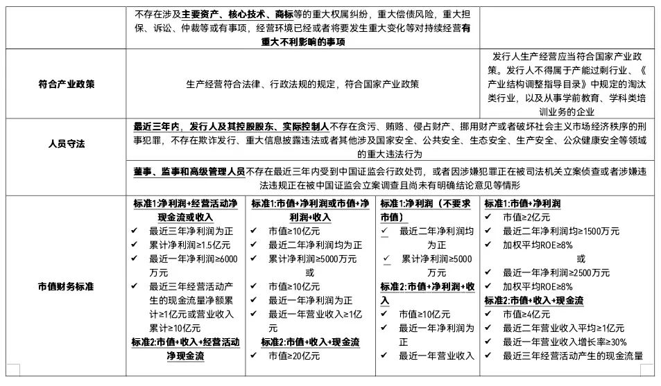
根据征求意见稿的相关修改要点,对国内主板、科创板、创业板与北交所的上市条件进行梳理,具体如下:(点击大图查看)











津ICP备05001301号